bet365体育

通知公告
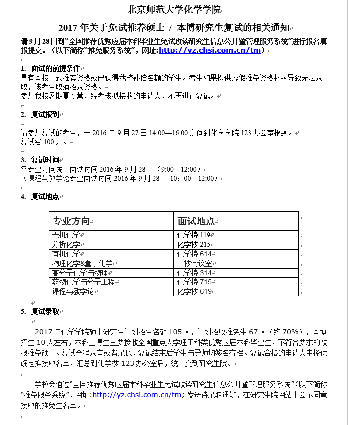
bet365体育-bet365亚洲官网 2017年关于免试推荐硕士 / 本博研究生复试的相关通知
发布时间:2016-09-26     浏览次数: